$0+

Blender Add-On: Clear Scene

I want this!

Blender Add-On: Clear Scene

$0+

πŸŽ‰ Introducing "Clear Scene" for Blender: The Ultimate Cleanup Crew for 3D Artists πŸŽ‰

Are you outrageously bored with executing the simple CTRL+A -> 'X' keyboard shortcut? Of course you are.

With just one click, Clear Scene sweeps through your Blender 2.9 or Blender 3+ scenes, rounding up every stray object that's hiding in the shadows. No more time wasted on manual cleanups. No more frustration over cluttered workspaces. Just pure, unadulterated creative bliss! With precious milliseconds shaved off from a really quick existing shortcut!

And the best part? Clear Scene is 100% FREE! That's right, no pesky fees or surprise charges here. We're all about spreading the love and making your Blender experience a joyous one.

🌟 Clear Scene's Superpowers 🌟

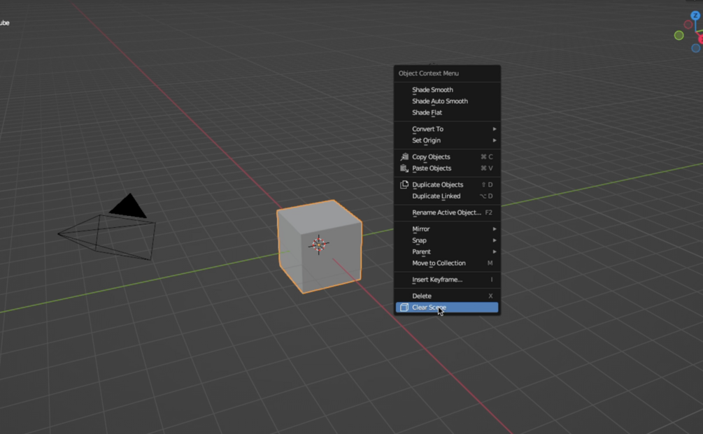
πŸš€ One-click cleanup: Just access the 'Object' menu or right-click for the Object Contextual Menu, and watch your scene become clutter-free in a flash!

πŸ’° Free for all: No hidden charges, no subscription fees, just pure, unbridled happiness.

Ready to let Clear Scene bring order to your 3D chaos?

Follow these simple steps:

1. Download this add-on for FREE (or, if you're feeling unreasonably generous, drop a buck with my sincere gratitude).

2. Open Blender.

3. In Blender 3+, go to Edit -> Preferences -> Add-ons. In Blender 2+, go to File -> User Preferences -> Add-ons

4. Click 'Install..', navigate to the appropriate clear_screen.py file.

5. Once installed you'll see it in your Add-ons list.

6. Make sure to check the box next to the name!

Sit back and watch as Clear Scene transforms your workspace into a zen-like haven of creativity. And did I mention you don't really need this because it's trivial to clear objects already? BUT, you know, sometimes you just want to stay on the mouse.

So what are you waiting for? Give your Blender scenes the makeover they deserve! Embrace the magic of Clear Scene today and watch your productivity soar to new heights. Happy blending! 🌟


Right-click, in Blender 3+, to wipe out the objects in your scene. Easy peasy!

(In Blender 2+, after executing the script you may not see your objects disappear until you click again in the viewport or outliner. )

$
I want this!

Python scripts for Blender 3 & 2 that will add a "Clear Scene" command to your Object menu (and Object Contextual Menu in 3+)

Blender
Add-On
Size
644 KB
Powered by